首页
关于钲霖
钲霖简介
钲霖由来
发展历程
经营理念
业务领域
专利
商标
版权
法律
其他
业务介绍
钲霖团队
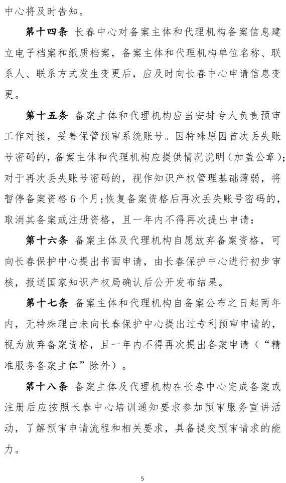
电子/通讯
半导体/AI
机械
化学、生物和医药
钲霖风采
员工活动
专家演讲
论坛会议
典型案例
机械
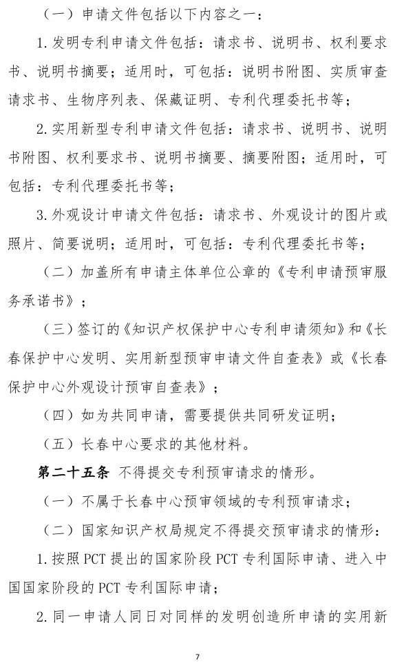
电子及通讯
商标及版权
化学、生物和医药
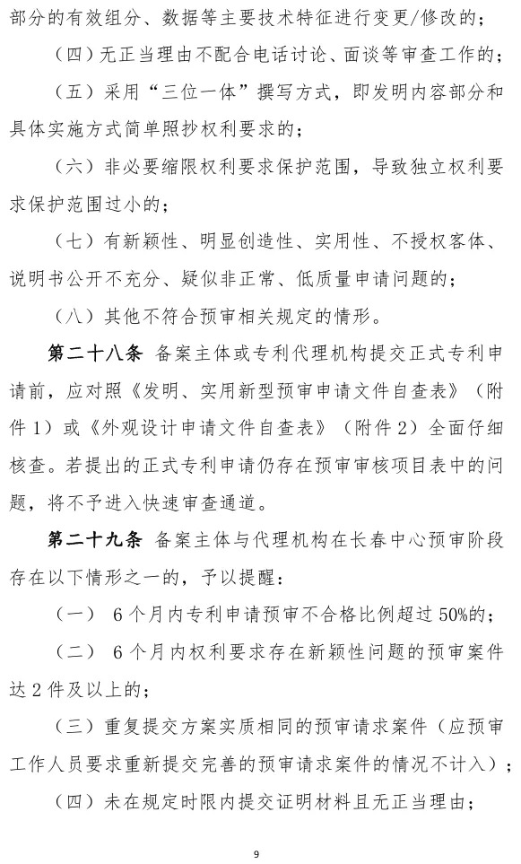
新闻资讯
行业新闻
钲霖新闻
加入钲霖
联系钲霖
钲霖专聘
CN
▲
EN
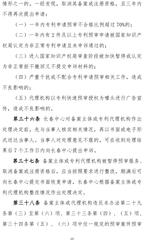
JP
KR
首页
>
行业新闻
>
长春市知产保护中心关于更新备案主体管理办法及调整预审相关文件与要求的通知
长春市知产保护中心关于更新备案主体管理办法及调整预审相关文件与要求的通知
发布时间:2025-12-12
来源:钲霖知识产权
近日,
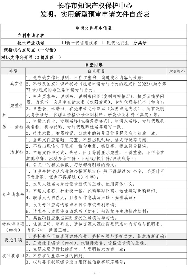
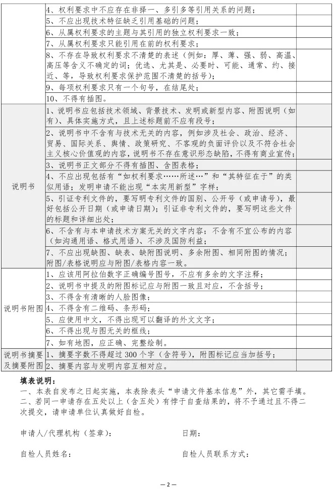
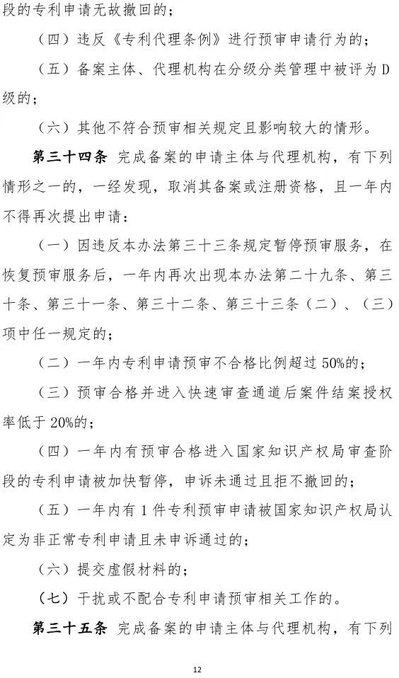
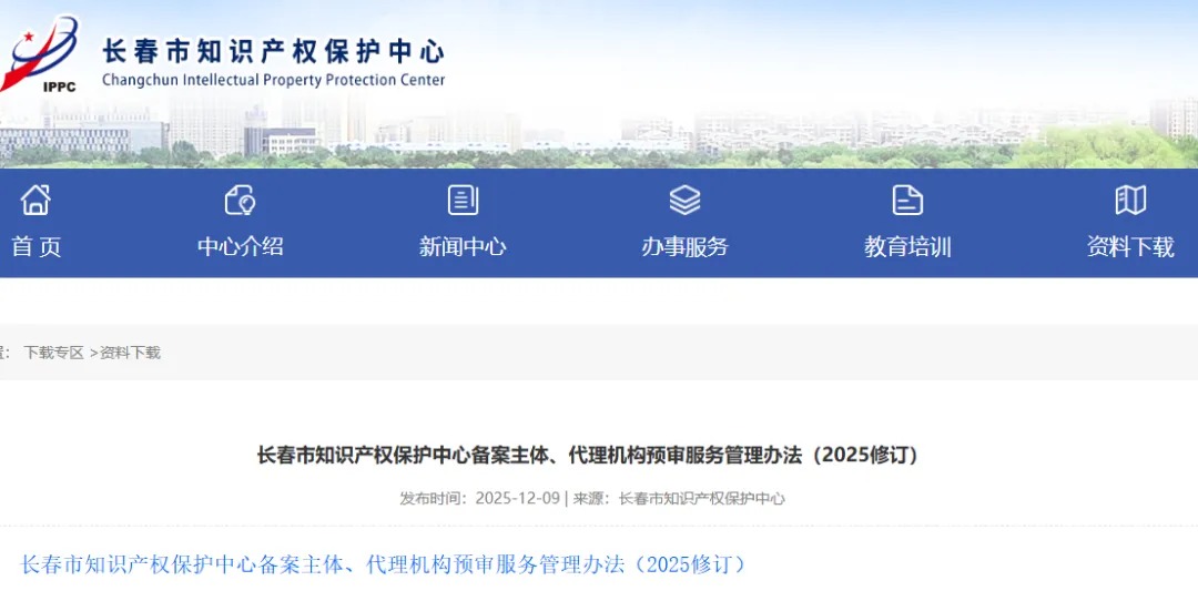
长春市知识产权保护中心发布关于更新备案主体管理办法及调整预审相关文件与要求的通知。
参考原文及附件如下:
(文章来源:
长春市知识产权保护中心官网
)
上一篇:国家知识产权局办公室关于组织开展专利和商标代理机构全面自查整改工作的通知
下一篇:《江苏省促进科技成果转化条例》,2026年1月1日起正式实施
提供定制化、全方位的知识产权法律服务