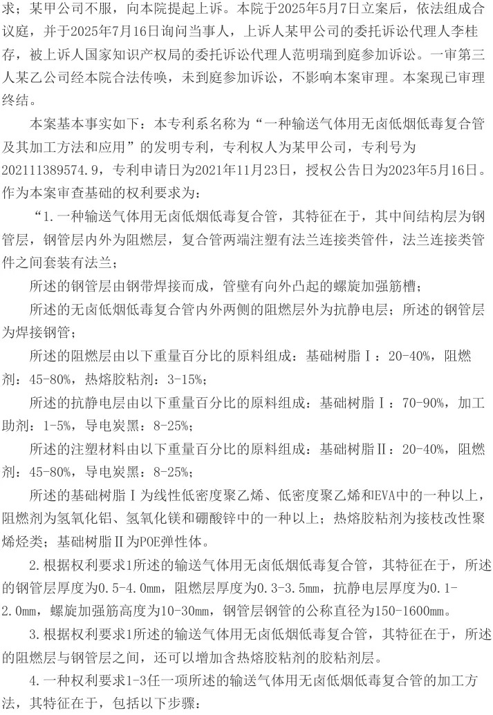
2025年12月9日,最高人民法院就发明专利权无效行政纠纷一案作出终审判决:驳回山东国能实业有限公司上诉,维持原判,确认国家知识产权局宣告涉案专利权全部无效的决定合法有效。主要理由包括:本专利权利要求1中对“阻燃层”和“注塑材料”组合物的重量百分比范围限定存在数学矛盾,导致部分组分组合无法实现,保护范围不清楚;山东某甲有限公司主张的“本领域技术人员可自然排除不可实现方案”缺乏说明书依据,权利要求亦未明确限定各组分之和必须等于100%。因此,该专利不符合《中华人民共和国专利法》第二十六条第四款关于权利要求应清楚限定保护范围的规定。
上诉人山东国能实业有限公司(以下简称“山东国能公司”)为名称为“一种输送气体用无卤低烟低毒复合管及其加工方法和应用”的发明专利(专利号:202111389574.9)的专利权人。因一审第三人湖南双马新材料科技有限公司(以下简称“湖南双马公司”)向国家知识产权局提出无效宣告请求,国家知识产权局作出审查决定,宣告该专利权全部无效。山东国能公司不服,遂向法院提起诉讼,请求撤销该决定。
一审法院认为,本专利权利要求1中限定的阻燃层和注塑材料的组分含量范围,存在特定组合下各组分重量百分比之和超过100%的情形,导致保护范围不清楚,违反了《专利法》第二十六条第四款的规定,因此判决驳回山东国能公司的诉讼请求。
本案二审争议焦点是:本申请权利要求1是否符合专利法第二十二条第三款的规定。
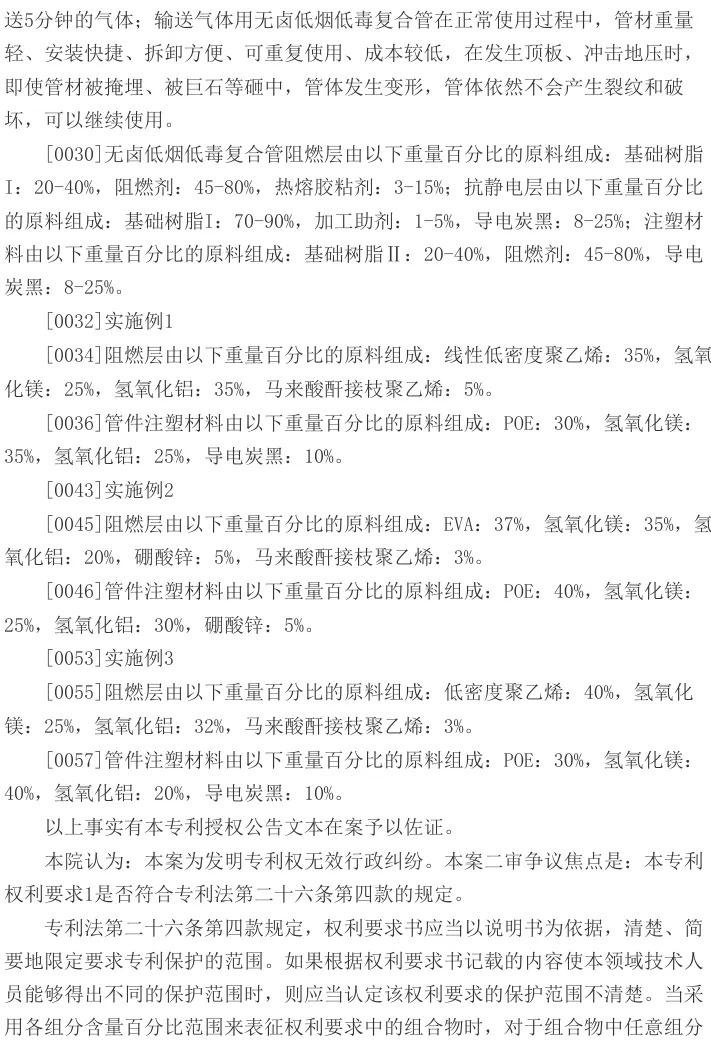
最高院认为,采用百分比范围限定组合物时,各组分所有可能的数值组合均应满足总和为100%的基本要求。本专利权利要求1中,当阻燃剂取上限值80%时,即使其余组分取下限值,其总和仍超过100%,这意味着该权利要求包含了本领域技术人员无法实现的技术方案,导致保护范围边界模糊不清。尽管山东国能公司主张本领域技术人员能自然排除不可行方案,但说明书及实施例并未提供足以明确排除这些无效组合的指引或唯一限定。因此,该权利要求未能清楚限定保护范围,不符合法律规定。基于相同理由,从属权利要求2-7亦存在此缺陷。最终,最高人民法院判决驳回上诉,维持原判。








(文章来源:中国裁判文书网)