“专利在手”就可高枕无忧?最高院:恶意诉讼的边界在这里!

发布时间:2025-12-25

来源:中国裁判文书网

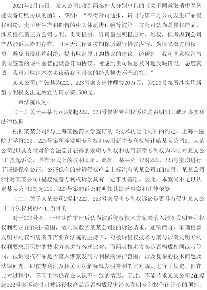
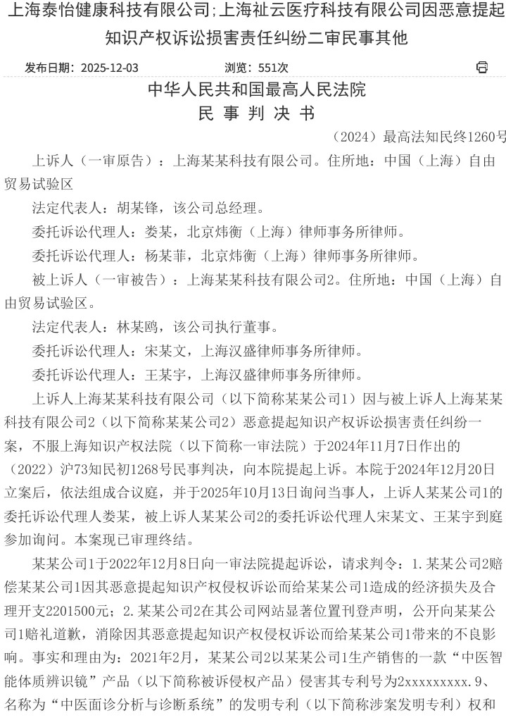
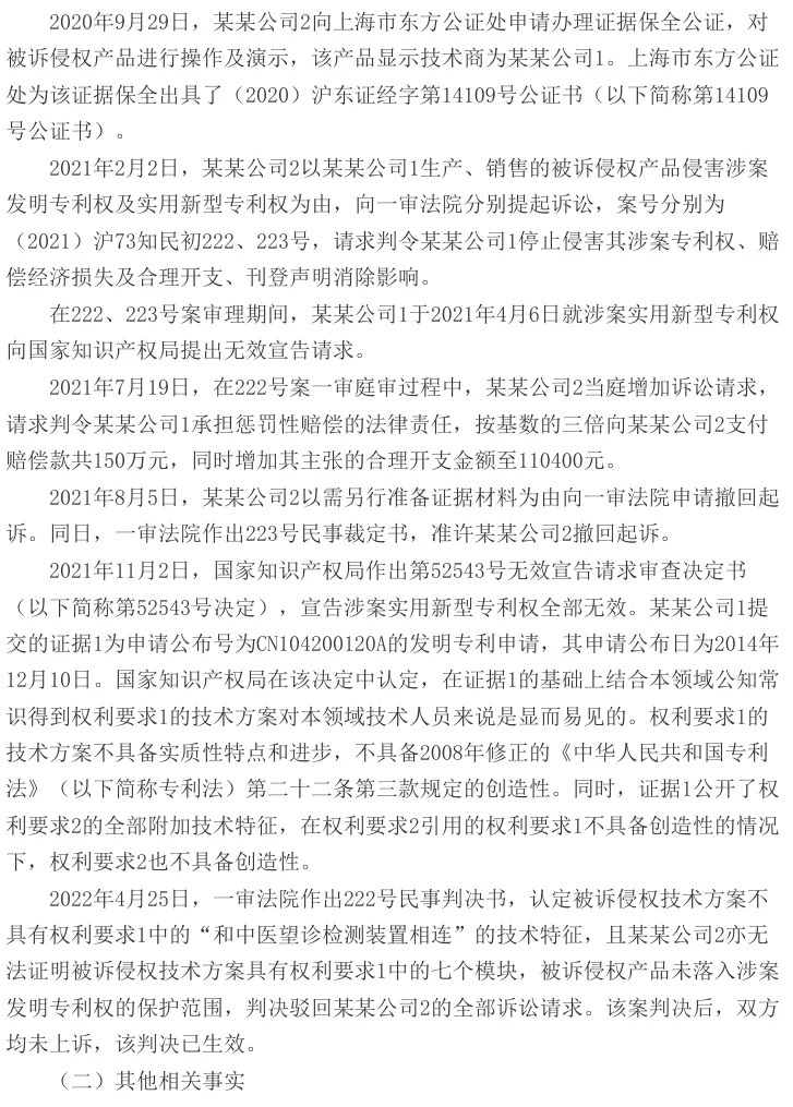
        2025年11月20日,中华人民共和国最高人民法院就恶意提起知识产权诉讼损害责任纠纷一案作出终审判决:被上诉人上海某某科技有限公司2(以下简称某某公司2)针对上诉人上海某某科技有限公司(以下简称某某公司1)提起的专利侵权诉讼,不构成恶意提起知识产权诉讼。最高人民法院据此驳回某某公司1的上诉,维持原判。
上诉人某某公司1认为,某某公司2在明知其不构成侵权的情况下,仍基于受让自上海某医药大学的专利权提起两起专利侵权诉讼,该行为属于滥用诉权,具有主观恶意,并给某某公司1造成了经济损失和商誉损害。某某公司2则主张其起诉具备合法权利基础和初步事实依据,目的正当。某某公司1不服一审法院驳回其诉讼请求的判决,提起上诉。
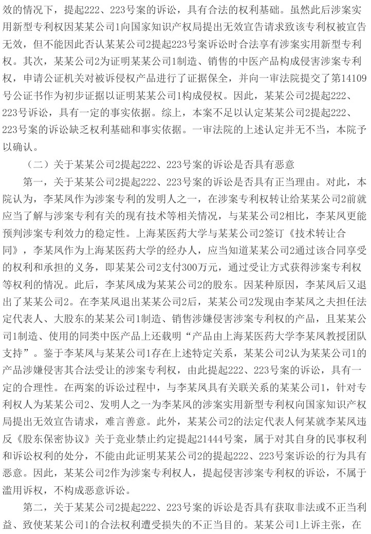
本案二审争议的焦点问题是:某某公司2提起222、223号案诉讼是否构成恶意提起知识产权诉讼。
最高人民法院经审理认定,某某公司2通过合法转让合同取得涉案专利权,在提起相关诉讼时权利基础合法有效。其申请公证保全被诉侵权产品,亦提供了提起诉讼的初步事实依据。法院认为,判断被诉侵权产品是否落入专利保护范围涉及复杂的技术与法律判断,不能苛求起诉方在诉讼之初即作出完全准确的预判;相关专利权事后被宣告无效或诉讼请求未获支持,属于诉讼的常见结果,不足以直接推定起诉方存在主观恶意。综合考量双方背景(涉案专利发明人之一曾为某某公司2股东,后其关联方成立某某公司1生产同类产品),某某公司2提起侵权诉讼具有合理动因,不构成滥用诉权。因此,最高院认定某某公司2的起诉行为不具备恶意诉讼的构成要件。对于某某公司1提出的其他事实与理由,法院亦未予支持。最终,最高院判决驳回上诉,维持原判。
      二审判决书原文参考如下: 

 

 

(文章来源:中国裁判文书网)

提供定制化、全方位的知识产权法律服务