2025年11月26日,中华人民共和国最高人民法院就实用新型专利权无效行政纠纷一案作出终审判决:涉案实用新型专利“一种塑料联排安瓿翻转机构”的权利要求1-5相对于现有技术具备实质性特点和进步,符合《专利法》第二十二条第三款关于创造性的规定。最高人民法院据此驳回某某科技有限公司的上诉,维持原判和国家知识产权局维持专利权有效的审查决定。
上诉人某某科技有限公司(简称“某某公司”)系涉案专利的无效宣告请求人。该专利涉及一种用于制药包装领域的塑料联排安瓿翻转机构。国家知识产权局在无效宣告程序中,认定该专利具备创造性,维持专利权有效。某某公司不服,先后提起行政诉讼及上诉。
本案二审争议的焦点问题是:本专利权利要求1-5是否具备创造性。
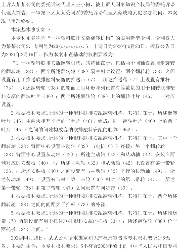
最高院审理认定,该专利的技术方案与最接近的现有技术(证据1、证据2)存在多项区别技术特征。其中,“两个翻转轮隔空相对设置”的特征便于推送带和推杆顺利通过,解决了现有技术中可能存在的空间干涉问题;采用带有“推杆”的“推送带”结构,实现了对塑料联排安瓿的主动、稳定推送功能,解决了现有技术中输送方式可能导致的滑动或推力不足等问题。这些区别特征均未被对比文件公开,也无证据表明其属于本领域的公知常识,且带来了有益的技术效果。因此,权利要求1具备创造性。在权利要求1具备创造性的基础上,其从属权利要求2-5也具备创造性。
对于某某公司提出的关于证据结合方式、技术特征等同认定等上诉理由,法院经审查均未予支持。最终,最高院判决驳回上诉,维持一审判决和国家知识产权局的无效宣告请求审查决定。
二审判决书原文参考如下:












(文章来源:中国裁判文书网)